
YouTube에는 작년에 산 40GB RAM 최대 4,000 달러 이상의 고가 iMac이 700 달러 정도의 새로운 M1 Mac Mini에 성능상으로 뒤지는 영상에 많이 올라왔었습니다. 실전 테스트에서도 벤치마크상의 숫자와 비슷한 결과가 나오는 데 도대체 어떻게 가능한 걸까요?
여기에서는 Apple이 M1으로 했던 것과 정확히 일치하는 각각의 조각으로 분해 할 계획입니다. 특히 많은 사람들이 가지고있는 질문은 다음과 같습니다.
- 이 M1 칩이 그렇게 빠른 기술적 이유는 무엇입니까?
- Apple이 이를 가능하게 하기 위해 정말 외계 기술을 선보인 걸까요?
- Intel과 AMD와 같은 경쟁 업체가 동일한 기술 수준을 끌어내는 것이 가능할까요?
물론 구글링해서 알아 볼 수는 있지만 Apple이 표면적인 설명을 넘어서 무엇을 했는지 배우려고 하면 명령 디코더, 재정렬 버퍼 (ROB) 등 고도로 기술적인 전문 용어에 금새 어려움을 느낄겁니다. 당신이 CPU 하드웨어 괴짜가 아니라면 말이죠.
이 이야기를 최대한 활용하려면 이전 기사 인 "2020 년 RISC와 CISC는 무엇을 의미합니까?"를 읽어 보는 것이 좋습니다. 마이크로 프로세서 (CPU)가 무엇인지, 다음과 같은 중요한 개념에 대해 설명합니다.
- Instruction set architecture (ISA)
- Pipelining
- Load/store architecture
- Microcode vs. micro-operations
그러나 좀더 빨리 이해하기 위해서 M1 칩에 대한 설명의 빠른 버전으로 작성하겠습니다.
마이크로 프로세서 (CPU) 란 무엇입니까?
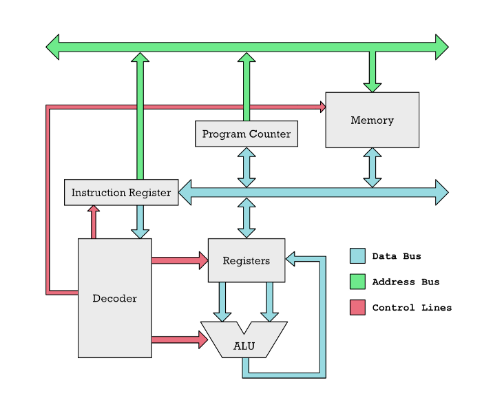
일반적으로 Intel 및 AMD의 칩에 대해 말할 때 중앙처리장치(CPU) 또는 마이크로 프로세서에 대해 이야기합니다. CPU는 메모리에서 인스트럭션(Instruction)을 가져옵니다. 그런 다음 각 명령은 일반적으로 순차적으로 수행됩니다.

가장 기본적인 수준의 CPU는 레지스터라고 명명된 메모리 셀 수와 ALU(산술 논리 장치)라고하는 여러 계산 단위가 있는 장치입니다. ALU는 더하기, 빼기 및 기타 기본 수학 연산과 같은 작업을 수행합니다. 그러나 이들은 CPU 레지스터에만 연결됩니다. 두 개의 숫자를 더하려면 메모리에서 두 개의 숫자를 가져와 CPU의 두 레지스터로 가져와야 합니다.
다음은 M1에 있는 RISC CPU가 수행하는 일반적인 명령의 몇 가지 예입니다.
load r1, 150
load r2, 200
add r1, r2
store r1, 310
여기서 r1과 r2는 제가 언급한 레지스터입니다. 최신 RISC CPU는 이 레지스터에 없는 숫자에 대해 연산작업을 할 수 없습니다. 예를 들어, 두 개의 다른 위치에 있는 RAM에 있는 두 개의 숫자를 더할 수 없습니다. 대신 이 두 숫자를 별도의 레지스터로 가져와야합니다. 위의 어셈블리 코드가 방금 말한 연산 명령을 처리하는 예입니다. RAM의 메모리 위치 150에서 숫자를 가져와 CPU의 레지스터 r1에 넣습니다. 다음으로 주소 200의 내용을 레지스터 r2에 넣습니다. 그래야만 add r1, r2 명령어로 두 숫자를 더할 수 있습니다.

레지스터의 개념은 오래되었습니다. 예를 들어, 이 오래된 기계식 계산기에서 레지스터는 추가하는 숫자를 자정하는 것입니다. 금전 등록기라는 용어의 기원 일 가능성이 있습니다. 레지스터는 입력한 숫자를를 저장한 곳입니다.
M1은 CPU가 아닙니다!
그러나 여기에 M1에 대해 이해해야 할 매우 중요한 사항이 있습니다. M1은 CPU가 아니라 하나의 대형 실리콘 패키지에 여러 칩으로 구성된 전체 시스템입니다. CPU는 이러한 칩 중 하나 일뿐입니다.
기본적으로 M1은 하나의 칩에 있는 컴퓨터 그 자체입니다. M1에는 CPU, 그래픽 처리 장치 (GPU), 메모리, 입력 및 출력 컨트롤러 및 전체 컴퓨터를 구성하는 더 많은 것들이 포함되어 있습니다. 이것이 우리가 SoC (시스템 온 칩)라고 부르는 것입니다.

오늘날 Intel이나 AMD에서 칩을 구입하면 실제로 하나의 패키지에 여러 마이크로 프로세서가 누적된 칩을 얻을 수 있습니다. 과거에는 컴퓨터의 마더 보드에 물리적으로 분리 된 여러 개의 칩이 있었습니다.

그러나 오늘날 우리는 실리콘 다이에 수많은 트랜지스터를 넣을 수 있기 때문에 Intel 및 AMD와 같은 회사는 여러 마이크로 프로세서를 하나의 칩에 배치하기 시작했습니다. 오늘날 우리는 이러한 칩을 CPU 코어라고 합니다. 하나의 코어는 기본적으로 메모리에서 명령을 읽고 계산을 수행 할 수 있는 완전한 독립 칩입니다.

이것은 성능 향상 측면에서 오랫 동안 이루어진 과정이었습니다. 범용 CPU 코어를 추가하기 만하면 됩니다. 그러나 변화가 찾아 왔습니다. 이러한 트렌드에서 벗어난 CPU가 나온겁니다.
애플의 비밀이 아닌 차별적인 컴퓨팅 전략
더 많은 범용 CPU 코어를 추가하는 대신 Apple은 또 다른 전략을 따랐습니다. 몇 가지 특수 작업을 수행하는 더욱 전문화 된 칩을 추가하기 시작했습니다. 이것의 장점은 특수 칩이 범용 CPU 코어보다 훨씬 적은 전류를 사용하여 작업을 훨씬 빠르게 수행 할 수 있다는 것입니다.
이 방식은 새로운 기술이 아닙니다. 수년 동안 이미 그래픽 처리 장치 (GPU)와 같은 특수 칩은 Nvidia 및 AMD 그래픽 카드에서 보듯이 범용 CPU보다 훨씬 빠르게 그래픽 관련 작업을 수행하는 역할을 했습니다.
애플이 한 일은 단순히 이 방향으로 더 급진적인 변화를 가져 온 것입니다. M1에는 범용 코어와 메모리만 있는 것이 아니라 다양한 특수 칩이 포함되어 있습니다.
- 중앙 처리 장치 (CPU) — SoC의 "두뇌"입니다. 대부분의 운영 체제 및 앱 코드를 실행합니다.
- 그래픽 처리 장치 (GPU) — 앱의 사용자 인터페이스 및 2D 시각화와 같은 그래픽 관련 작업을 처리합니다.
- 이미지 처리 장치 (ISP) — 이미지 처리 응용 프로그램에서 수행하는 일반적인 작업의 속도를 높이는 데 사용할 수 있습니다.
- 디지털 신호 프로세서 (DSP) — CPU보다 좀 더 복잡한 수학 연산을 처리합니다. 음악 파일 디코딩을 포함합니다.
- NPU (Neural Processing Unit) — 고급 스마트 폰에서 기계 학습 (A.I.) 작업을 가속화하는 데 사용됩니다. 여기에는 음성 인식 및 카메라 처리가 포함됩니다.
- 비디오 인코더/디코더 — 비디오 포맷의 전력 효율적인 변환을 처리합니다.
- Secure Enclave — 암호화, 인증 및 보안.
- 통합 메모리(Unified Memory) — CPU, GPU 및 기타 코어가 정보를 빠르게 교환 할 수 있습니다.
이것이 M1 Mac으로 이미지 및 비디오 편집 작업을 하는 많은 사람들이 속도 향상을 보는 이유 중 하나입니다. 그들이 수행하는 많은 작업은 특수 하드웨어에서 직접 실행할 수 있습니다. 이것이 바로 값싼 M1 Mac Mini가 땀을 흘리지 않고 대용량 비디오 파일을 인코딩 할 수있게 해주는 반면, 값 비싼 iMac은 팬이 비행기 이륙하는 소리로 굉음을 내면서 돌아가는 이유입니다.

Apple의 통합 메모리 아키텍처의 특징은 무엇입니까?
Apple의 “Unified Memory Architecture”(UMA)는 이해하기에는 약간 까다롭습니다.
그 이유를 설명하기 위해 몇 단계 뒤로 돌아가야 됩니다.
오랫동안 저렴한 컴퓨터 시스템은 CPU와 GPU를 동일한 칩 (동일한 실리콘 다이)에 통합했습니다. 이런 방식은 너무 느렸습니다. 과거의 “통합 그래픽”이라는 말은 본질적으로 “느린 그래픽”이란 말과 동일했습니다.
왜 느려지는지 여러 가지 이유가 있습니다.
메모리의 별도 영역은 CPU 및 GPU용으로 예약 되었습니다. CPU에 GPU가 사용하기를 원하는 데이터 덩어리가 있다면 "여기에 GPU가 원하는 메모리가 있습니다."라고 말할 수 없습니다. 절대로요. CPU는 GPU가 제어하는 메모리 영역에 전체 데이터 청크를 명시적으로 복사해야 했습니다.

CPU와 GPU는 메모리가 동일한 방식으로 제공되는 것을 원하지 않습니다. 여기서 음식에 비유해 보겠습니다. CPU는 웨이터가 데이터가 있는 접시를 매우 빠르게 서빙받기를 원하지만 작은 크기의 데이터만 그렇게 빨리 서빙됩니다. 프랑스 레스토랑에서 음식을 주문했을 때를 상상해 보십시오.

대조적으로 GPU는 웨이터가 데이터를 제공하는데 느리다는 점이 좋은 점입니다. 그러나 GPU는 엄청난 양을 원합니다. 그들은 병렬로 많은 데이터를 처리할 수 있는 거대한 병렬 기계이기 때문에 엄청난 양의 데이터를 먹습니다. 당신의 좌석으로 음식 트롤리를 밀고 오는 미국 정크 푸드 음식점을 생각해 보면 왜 음식이 도착하는 데 시간이 걸리는지 알 수 있습니다.
이러한 요구 사항이 다르기 때문에 CPU와 GPU를 동일한 물리적 칩에 배치하는 것은 좋은 생각이 아닙니다. GPU는 작은 양을 서빙받고 있을 동안 굶주리고 있습니다. 그 결과 SoC에 강력한 GPU를 배치 할 필요가 없었습니다. 데이터의 작은 부분은 작은 GPU에 의해 쉽게 처리 될수 있습니다.
두 번째 문제는 대형 GPU가 많은 열을 생성하므로 발생하는 열을 제거할 수 없으면 CPU와 통합 할 수 없다는 것입니다. 따라서 개별 그래픽 카드는 거대한 냉각 팬이 있는 큰 짐승같은 형태를 띕니다. 그들은 엄청난 양의 데이터를 그래픽 카드에 제공하도록 설계된 특수 전용 메모리를 가지고 있습니다.

이와 같은 이유가 그래픽카드가 고성능을 갖는 이유입니다. 그러나 그래픽카드에도 아킬레스건이 있습니다. CPU가 사용하는 메모리에서 데이터를 가져와야 할 때마다 이것은 PCIe 버스라고하는 컴퓨터 마더 보드의 구리 트레이스 세트를 통해 발생합니다. 예를 들면, 매우 얇은 빨대로 물을 뿌리면 입에는 빨리 도착할 수 있지만 처리량은 완전히 부족합니다.
Apple의 통합 메모리 아키텍처는 오래전에 나온 공유 메모리(shared memory)의 단점없이 이러한 모든 문제를 해결하려고합니다. 다음과 같은 방법으로요.
- CPU 또는 GPU 전용으로 예약 된 특수 영역은 없습니다. 메모리는 두 프로세서 모두에 할당됩니다. 둘 다 동일한 메모리를 사용할 수 있습니다. 복사 할 필요가 없습니다.
- Apple은 많은 양의 데이터를 빠르게 처리하는 메모리를 사용합니다. 컴퓨터 용어로는 낮은 대기 시간과 높은 처리량이라고합니다. 따라서 별도의 메모리 유형에 연결할 필요가 없습니다.
- Apple은 GPU의 와트 사용량을 낮추어 SoC를 과열하지 않고 비교적 강력한 GPU를 통합 할 수 있습니다.
일부는 통합 메모리가 완전히 새로운 것이 아니라고 말할 것입니다. 과거에 다른 시스템이 가지고 있었던 것은 사실입니다. 그러나 메모리 요구사항의 차이가 크지 않았습니다. 둘째, Nvidia가 통합 메모리라고 부르는 것은 실제로 같은 것이 아닙니다. Nvidea 세계에서 통합 메모리는 별도의 CPU와 GPU 메모리간에 데이터를 자동으로 복사하는 소프트웨어와 하드웨어가 있음을 의미합니다. 따라서 프로그래머의 관점에서 볼 때 Apple과 Nvidia Unified Memory는 동일하게 보일 수 있지만 물리적 의미에서는 동일하지 않습니다.
물론 이 전략에는 절충안이 있습니다. 고 대역폭 메모리(대량 서빙)를 얻으려면 완전한 통합이 필요하므로 고객이 메모리를 업그레이드 할 기회를 빼앗 깁니다. 그러나 Apple은 SSD 디스크와의 통신을 매우 빠르게 만들어 옛날 방식의 메모리처럼 작동하도록 함으로써 이 문제를 최소화하려고 합니다.

SoC가 꽤 스마트하다면 Intel과 AMD가 왜 이 전략을 벤치마킹 안 이유는 무엇입니까?
애플이 하는 방식이 그렇게 좋다면 왜 모두가 그렇게 하지 않는 걸까요? 어느 정도는 따라하고 있습니다. 다른 ARM 칩 제조업체는 점점 더 전문화된 하드웨어를 도입하고 있습니다.
AMD는 또한 일부 칩에 더 강력한 GPU를 배치하기 시작했으며 기본적으로 동일한 실리콘 다이에 배치 된 CPU 코어 및 GPU 코어인 가속 처리 장치 (APU)를 사용하여 점차적으로 SoC 형태로 이동하기 시작했습니다.

그러나 그들이 이것을 할 수 없는 중요한 이유가 있습니다. SoC는 기본적으로 칩에 있는 전체 컴퓨터입니다. 따라서 HP 및 Dell과 같은 실제 컴퓨터 제조업체에 더 자연스럽게 적합합니다. 자동차로 비유해 보면 명확합니다. 자동차 엔진을 만들고 파는 것이 당신의 사업이라고 한다면 자동차 전체를 제조하고 판매하는 것은 비정상적인 도박 일 것입니다.
ARM의 경우 이것은 문제가 되지 않습니다. Dell이나 HP와 같은 컴퓨터 제조업체는 단순히 ARM 지적 재산에 라이선스를 부여하고 다른 칩에 대한 IP를 구입하여 SoC에 필요하다고 생각하는 모든 특수 하드웨어를 추가 할 수 있습니다. 그런 다음 완성 된 설계도를 오늘날 AMD와 Apple 용 칩을 제조하는 Global Foundries 업체(TSMC)와 같은 반도체 제조업체로 전달합니다.

여기서 Intel 및 AMD 비즈니스 모델에 큰 문제가 있습니다. 그들의 비즈니스 모델은 사람들이 큰 PC 마더 보드에 그냥 끼워 넣는 범용 CPU 판매를 기반으로 합니다. 따라서 컴퓨터 제조업체는 여러 공급 업체에서 마더 보드, 메모리, CPU 및 그래픽 카드를 구입하여 하나의 솔루션으로 통합 할 수 있습니다.
그러나 우리는 그런 방식에서 빠르게 멀어지고 있습니다. 새로운 SoC 세계에서는 다른 공급 업체의 물리적 구성 요소를 조립하지 않습니다. 대신 다른 공급 업체의 IP(지적 재산)를 조합합니다. 그래픽 카드, CPU, 모뎀, IO 컨트롤러 및 기타 제품의 디자인을 구입하고 이를 사내에서 SoC를 디자인하는 데 사용합니다. 그런 다음 이 디자인을 제조 할 파운드리를 얻습니다.
이제 큰 문제가 생겼습니다. Intel, AMD 또는 Nvidia는 컴퓨터용 SoC를 만들기 위해 Dell이나 HP에 지적 재산을 라이선스하지 않기 때문입니다.
물론 Intel과 AMD는 완성 된 SoC 전체를 판매할 수 있습니다. 그러나 이 SoC는 무엇을 포함할까요? PC 제조업체는 포함해야 할 내용에 대해 다른 생각을 가질 수 있습니다. 소프트웨어 지원이 필요하기 때문에 어떤 종류의 특수 칩을 포함해야 하는지에 대해 Intel, AMD, Microsoft 및 PC 제조업체간에 충돌이 발생할 수 있습니다.
Apple에게 이것은 간단합니다. 그들은 전체 위젯을 제어합니다. 예를 들어 개발자가 기계 학습을 작성할 수있는 Core ML 라이브러리를 제공합니다. Core ML이 Apple의 CPU에서 실행되는지 Neural Engine에서 실행되는지 여부는 개발자가 신경 쓸 필요가 없습니다.
CPU를 빠르게 실행하는 근본적인 과제
따라서 이런 차별적인 컴퓨팅은 이유의 일부이지만 유일한 이유는 아닙니다. Firestorm이라고하는 M1의 빠른 범용 CPU 코어는 진짜로 빠릅니다. 이것은 AMD 및 Intel 코어에 비해 매우 약한 경향이 있었던 과거 ARM CPU 코어와는 매우 다릅니다.
반면 파이어 스톰은 대부분의 Intel 코어를 능가하고 가장 빠른 AMD Ryzen 코어를 거의 능가합니다. 기존의 상식으로는 그런 일이 일어나지 않을 것이라고 했습니다.
Firestorm을 빠르게 만드는 이유에 대해 이야기하기 전에 빠른 CPU를 만드는 핵심 아이디어가 무엇인지 이해하는 것이 도움이 됩니다.
원칙적으로 두 가지 전략을 조합하여 수행합니다.
- 시퀀스에서 더 많은 명령을 더 빠르게 수행합니다.
- 많은 명령을 병렬로 수행합니다.
80년대에는 쉬웠습니다. 클럭 주파수를 높이면 명령이 더 빨리 완료됩니다. 모든 클럭 싸이클은 컴퓨터가 무언가를 할 때입니다. 그러나 이것은 아주 적을 수 있습니다. 따라서 명령어는 여러 개의 작은 작업으로 구성되기 때문에 완료하는 데 여러 클럭 사이클이 필요할 수 있습니다.
그러나 오늘날 클럭 주파수를 높이는 것은 거의 불가능합니다. 즉, 10년 넘게 반복 해 온 “무어의 법칙"의 끝입니다.
따라서 실제로 가능한 한 많은 명령을 병렬로 실행하는 것입니다.
멀티 코어(Multi-Core) 또는 비 순차적(Out-of-Order) 프로세서?
이에 대한 두 가지 접근 방식이 있습니다. 하나는 더 많은 CPU 코어를 추가하는 것입니다. 소프트웨어 개발자의 관점에서 보면 스레드를 추가하는 것과 같습니다. 모든 CPU 코어는 하드웨어 스레드와 같습니다. 스레드가 무엇인지 모르면 작업을 수행하는 프로세스라고 생각할 수 있습니다. 두 개의 코어를 사용하여 CPU는 두 개의 개별 작업, 즉 두 개의 스레드를 동시에 수행 할 수 있습니다. 작업은 메모리에 두 개의 개별 프로그램 저장으로 설명되거나 실제로 두 번 수행되는 동일한 프로그램 일 수 있습니다. 각 스레드는 일련의 프로그램 명령에서 스레드가 현재 있는 위치와 같은 몇 가지 예약(bookkeeping)이 필요합니다. 각 스레드는 임시 결과를 별도로 각각 저장해야 할 수 있습니다.
원칙적으로 프로세서는 하나의 코어 만 가질 수 있으며 여러 스레드를 실행할 수 있습니다. 이 경우 단순히 한 스레드를 중지하고 다른 스레드로 전환하기 전에 현재 진행 상황을 저장합니다. 나중에 다시 전환됩니다. 이는 성능 향상을 많이 가져 오지 않으며 스레드가 사용자의 입력, 느린 네트워크 연결의 데이터 등을 기다리기 위해 자주 중단 될 때만 사용됩니다. 이를 소프트웨어 스레드라고 할 수 있습니다. 하드웨어 스레드는 작업 속도를 높이기 위해 할 수있 는 추가 코어와 같은 실제 추가 물리적 하드웨어가 있음을 의미합니다.

문제점은 개발자가 이것을 이용하기 위해 코드를 작성해야 한다는 것입니다. 서버 소프트웨어와 같은 일부 작업은 작성하기 쉽습니다. 각 연결 사용자를 개별적으로 처리하는 것을 상상할 수 있습니다. 이러한 작업은 서로 독립적이므로 많은 코어를 보유하는 것이 서버, 특히 클라우드 기반 서비스에 탁월한 선택입니다.

이것이 Ampere와 같은 ARM CPU 제조업체가 128 코어를 가진 Altra Max와 같은 CPU를 만드는 이유입니다. 이 칩은 클라우드용으로 특별히 제작되었습니다. 클라우드에서는 가능한 한 많은 동시 사용자를 처리하기 위해 와트당 가능한 한 많은 스레드를 사용하기 때문에 엄청난 단일 코어 성능이 필요하지 않습니다.
반대로 애플은 완전히 반대편에 있습니다. Apple은 단일 사용자 장치를 만듭니다. 많은 스레드는 장점이 아닙니다. 그들의 장치는 게임, 비디오 편집, 개발 등에 사용됩니다. 그들은 멋진 반은형 그래픽과 애니메이션이 있는 데스크탑을 원합니다.
데스크톱 소프트웨어는 일반적으로 많은 코어를 사용하도록 만들어지지 않았습니다. 예를 들어, 컴퓨터 게임은 8 코어의 이점을 얻을 수 있지만 128 코어와 같은 것은 낭비입니다. 대신 적지만 더 강력한 코어를 원할 것입니다.
'사용기' 카테고리의 다른 글
| MacOS 변천사 (0) | 2020.12.11 |
|---|---|
| 가구고르기 (일산)레드플래닛 (0) | 2020.12.11 |
| 유튜브에서 블랙핑크 뮤직비디오 다운 받기 (0) | 2020.12.03 |
| chmod 기초 완전정복, 설명서 (0) | 2020.12.02 |
| 애플 M1 칩의 비밀 - Unified Memory, 통합 메모리 (0) | 2020.12.01 |
